2025 Volume 15 Issue 4
Article Contents

Ruixiang Li, Mingkang Ni. ON THE STUDY TO A TYPE OF SINGULARLY PERTURBED BOUNDARY VALUE PROBLEM WITH TWO DOUBLE ROOTS OF THE DEGENERATE EQUATION[J]. Journal of Applied Analysis & Computation, 2025, 15(4): 1945-1960. doi: 10.11948/20240352
Citation: Ruixiang Li, Mingkang Ni. ON THE STUDY TO A TYPE OF SINGULARLY PERTURBED BOUNDARY VALUE PROBLEM WITH TWO DOUBLE ROOTS OF THE DEGENERATE EQUATION[J]. Journal of Applied Analysis & Computation, 2025, 15(4): 1945-1960. doi: 10.11948/20240352

ON THE STUDY TO A TYPE OF SINGULARLY PERTURBED BOUNDARY VALUE PROBLEM WITH TWO DOUBLE ROOTS OF THE DEGENERATE EQUATION

  • Author Bio: Email: 843271281@qq.com(R. Li)
  • Corresponding author: Email: xiaovikdo@163.com(M. Ni)
  • Fund Project: The authors were supported by National Natural Science Foundation of China (No. 12371168) and in part by Science and Technology Commission of Shanghai Municipality (No. 18dz2271000)
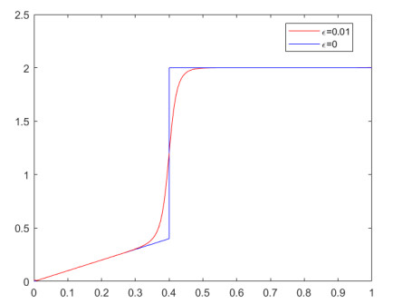
  • This paper addresses a singularly perturbed boundary value problem where the degenerate equation has three distinct roots: two double roots and one simple root. It is shown that for a sufficiently small parameter, the solution of the problem switches between the two double roots in a neighborhood of the transition point. As a result, the inner layer can be divided into multiple regions. An asymptotic expansion is constructed, and the existence of smooth solutions is established. Additionally, an estimate for the remainder term is provided.

    MSC: 35A21, 35B25, 35C20
  • 加载中
  • [1] V. A. Beloshapko and V. F. Butuzov, Asymptotics of the solution to a singularly perturbed elliptic problem with a three-zone boundary layer, Computational Mathematics and Mathematical Physics, 2016, 56(8), 1414–1425. doi: 10.1134/S0965542516080042

    CrossRef Google Scholar

    [2] V. F. Butuzov, On the special properties of the boundary layer in singularly perturbed problems with multiple root of the degenerate equation, Mathematical Notes, 2013, 94(1), 60–70.

    Google Scholar

    [3] V. F. Butuzov, On periodic solutions to singularly perturbed parabolic problems in the cases of multiple roots of the degenerate equation, Computational Mathematics and Mathematical Physics, 2011, 51(1), 40–50. doi: 10.1134/S096554251101006442

    CrossRef Google Scholar

    [4] V. F. Butuzov, On the stability and the attraction domain of the stationary solution of a singularly perturbed parabolic Equation with a multiple root of the degenerate equation, Partial Differential Equations, 2015, 51(12), 1569–1582.

    Google Scholar

    [5] V. F. Butuzov, Asymptotic behaviour and stability of solutions of a singularly perturbed elliptic problem with a triple root of the degenerate equation, Izvestiya: Mathematics, 2017, 81(3), 481–504. doi: 10.1070/IM8478

    CrossRef Google Scholar

    [6] V. F. Butuzov and V. A. Beloshapko, Singularly perturbed elliptic dirichlet problem with a multiple root of the degenerate equation, Modelirovanie i Analiz Informacionnyh Sistem, 2016, 23(5), 515–528.

    Google Scholar

    [7] V. F. Butuzov, L. Recke, N. N. Nefedov and O. E. Omel'chenko, Partly dissipative system with multizonal initial and boundary layers, Journal of Physics: Conference Series, 2019, 1205, Article ID 012009, 7.

    Google Scholar

    [8] V. F. Butuzov, L. Recke, K. R. Schneider and N. N. Nefedov, On a singularly perturbed initial value problem in the case of a double root of the degenerate equation, Nonlinear Analysis, 2013, 83, 1–11. doi: 10.1016/j.na.2013.01.013

    CrossRef Google Scholar

    [9] S. L. Chen and R. R. Zhang, Asymptotic analysis for the singularly perturbed initial value problem with degenerate equation having triple root, Qual. Theory Dyn. Syst., 2018, 17, 91–101. doi: 10.1007/s12346-017-0234-3

    CrossRef Google Scholar

    [10] N. N. Nefedov and E. I. Nikulin, Existence and asymptotic stability of periodic two-dimensional contrast structures in the problem with weak linear advection, Mathematical Notes, 2019, 106(5), 771–783.

    Google Scholar

    [11] N. N. Nefedov, E. I. Nikulin and L. Recke, On the existence and asymptotic stability of periodic contrast structures in quasilinear reaction–advection–diffusion equations, Russian Journal of Mathematical Physics, 2019, 26(1), 55–69. doi: 10.1134/S1061920819010060

    CrossRef Google Scholar

    [12] N. N. Nefedov, K. R. Schneider and L. Recke, Existence and asymptotic stability of periodic solutions with an internal layer of reaction–advection–diffusion equations, Journal of Mathematical Analysis and Applications, 2013, 405(1).

    Google Scholar

    [13] M. Ni, M. A. Davydova and Y. Pang, Contrast structures in problems for a stationary equation of reaction–diffusion–advection type with discontinuous nonlinearity, Mathematical Notes, 2018, 104(5), 118–127.

    Google Scholar

    [14] A. B. Vasil'eva and V. F. Butuzov, Asymptotic Methods in Singular Perturbation Theory, Vysshaya Shkola, Moscow, 1990.

    Google Scholar

    [15] Q. Yang and M. K. Ni, Multizonal internal layers in the singularly perturbed equation with a discontinuous right-hand side, Computational Mathematics and Mathematical Physics, 2021, 61(6), 953–963. doi: 10.1134/S0965542521060105

    CrossRef Google Scholar

    [16] Q. Yang and M. K. Ni, Asymptotics of the solution to a piecewise-smooth quasilinear second-order differential equation, Journal of Applied Analysis and Computation, 2022, 12(1), 256–269.

    Google Scholar

    [17] Q. Yang and M. K. Ni, Asymptotics of a multizonal internal layer solution to a piecewise-smooth singularly perturbed equation with a triple root of the degenerate equation, Journal of Applied Analysis and Computation, 2022, 12(6), 2441–2457.

    Google Scholar

    [18] Q. Yang and M. K. Ni, Asymptotics of the solution to a stationary piecewise-smooth reaction-diffusion equation with a multiple root of the degenerate equation, Science China Mathematics, 2022, 65(2), 291–308. doi: 10.1007/s11425-020-1856-4

    CrossRef Google Scholar

    [19] Q. Yang and M. K. Ni, Asymptotics of the solution to a stationary piecewise-smooth reaction-diffusion-advection equation, Chinese Annals of Mathematics Ser. B, 2023, 44(1), 91–98.

    Google Scholar

Figures(1)

Article Metrics

Article views(928) PDF downloads(458) Cited by(0)

Access History

Other Articles By Authors

Catalog

    /

    DownLoad:  Full-Size Img  PowerPoint